学校主页
网站首页
针灸推拿学院概况
院系简介
机构设置
师资队伍
专家介绍
成果展示
专业建设
专业简介
专业特色
管理制度
教学工作
课程设置
实训工作
实习工作
教学基地
党建工作
工作职责
人员情况
学团工作
学生管理
资助工作
学生会组织框架
学生风采
联系我们
学团工作
学生管理
资助工作
学生会组织框架
学生风采
资助工作
>> 返回
网站首页
>
学团工作
>
资助工作
> 正文
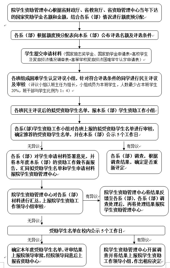
国家奖助学金评选流程示意图
编辑:
hengkaikeji
更新时间:
2022-06-08 17:18:00
点击次数:
次
(编辑:hengkaikeji)
上一篇:
河南推拿职业学院家庭经济困难学生认定办法
下一篇:
高校助学贷款办理流程
收藏
打印
学校主页
网站首页
针灸推拿学院概况
专业建设
教学工作
党建工作
学团工作
联系我们